
最近,教育部有一份新文件,在家长群里刷屏了,然而,奇怪的是,媒体上几乎没有什么人对此展开讨论,那份于2021年7月发布的《普通高校本科招生专业选考科目要求指引》,从表面来看,它是个技术方面的文件,可实际上,它等同于重新制定了一套高考方案,并且直接对2021年秋季入学的高一新生产生影响,要知道,看懂这个文件,比刷一百套题都更为重要。
新高考的物理困局

2017年,浙江与上海率先开展新高考试点,采用的是3+3模式,除语数外,学生能从别的科目里任选三门,然而第一年便出现问题,浙江省选考物理的考生数量呈断崖式下跌态势,到2018年情况愈发糟糕。
物理教授们按捺不住了,纷纷发出加强物理学习的呼吁,缘由极为简单,现代科技是构建于数学与物理基础之上的,倘若高中生都不学习物理,那么大学工科专业便无法继续就读了,此现象引发了教育部的高度重视,于2018年紧急颁布了试用版指引。
2018版指引的物理保卫战

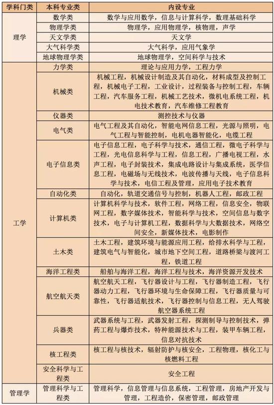
二零一八年版本的指引最为显著的变化便是极大程度地强化了物理方面的要求,在十二个门类进而分为的九十二个专业类当中,有十九个专业类明确指出必须选择物理,选考物理之后能够报考百分之九十五点七的专业类,此一比例是颇为高的。
但问题依旧是存在着的。物理学起来太过困难,好多学生只要能够避开就一定会避开。虽说选择物理能够报考更多的专业,然而学生们宁愿把报考途径走得狭窄些,也不愿意去触碰这块难啃的硬骨头。这样子就致使后来宣布进行改革的省份,毫无例外都选择了3+1+2方案,将物理以及历史变为必须选择的科目。

化学被牺牲的新问题
有着3加1加2这样一种方案,确实是保住了物理这一学科,然而化学却不幸沦为了牺牲品,在理科学习范畴内,物理乃是最难的学科,化学则是第二难的学科,鉴于物理已然无法躲避,那么化学总该能够避开吧,于是乎,在实施3加1减2改革的省份当中,选择考化学的考生数量又呈现出断崖式下跌的态势。
这样的现象存在着较大的危险性,我们日常所使用的用品之中,绝大多数是源自化工产品,全社会范围之内,大概有三分之一的产值是和化工有着关系的,尽管并非每个人都需要从事化学方面的工作,然而基本的化学素养对于一名现代公民而言是绝对不可缺少的。
2021版指引的两记重拳
最新版指引做了两件堪称重大之事,其一,采取了一种并非昭然若揭然而实际存在的方式,将原本的3+3模式予以废止行为,在全国范围达成使之一统为3+1+2方案的这个结果,其中科目范围一明确限定为物理以及历史这两门学科,科目范围二则涵盖了政治、地理、化学、生物这几门方向,此等结构态势与3+1+2完全契合相符。
将化学提升至与物理同样重要的地位,理学、工学、农学、医学里绝大部分专业都规定物理和化学必须选,这表明想要学医、学计算机、学航空航天的高中生,这两门都没办法避开。

专业要求的具体变化
详细地去看一下,变化究竟有多大呢。金融工程专业,精算学专业,经济统计学专业,这些属于经济类的专业,当下全都规定必须选择物理。中医学专业以往对物理是没有要求的,辽宁在2021年的时候,有些大学的药学专业还能够不选物理,然而在今后,全部都要物理和化学必需选才行。
92个设有专业门类之中,有65个规定必须选择物理,比起试用版本的19个要多了三倍有余。56个专业门类对选择化学有必须的要求。就连公安学专业、政治学专业以及马克思主义理论类专业,此次也明确表明必须选择政治。
对高一新生的实际影响

到了2021年秋季才开始入学的那些高一新生而言,这表明选科所拥有的自由度显著地降低了。从表面看上去依旧是在进行选课,然而实际上基本上是返回到了文理分科的旧路上去啦,只不过相较于原来就稍微灵活那么一丁点儿罢了。
交通运输类,海洋工程类,航空航天类,计算机类,电子信息类,全都有把物理和化学确定为必须选考科目的要求。地理科学类和心理学类相对而言没那么严格,不过说实话,地理信息科学怎么可能与物理毫无关联,心理学也在诸多方面用到物理知识。
此次指引将话语表述得极为明晰,学好数理化、走遍天下都无惧的陈旧话语又再度重现了。那些新步入高一阶段的学生们呀,这三门课程必定要付出艰苦努力。要是打算学习理工农医专业的,物理与化学是无法避开的;倘若想要成为警察、报考公安院校的,政治是必须选择的。选科这件事情有关联到三年之后填报志愿的情况,此刻就必须思索明白。
此次改革,你认为是致使学生可作之选择变得更少了呢,还是使得高考更具公平性了呢?欢迎于评论区阐述你的观点、想法,点赞并转发,从而让更多的家长能够看到这一重要的变化。
