倘若手机号填错,那么你有可能收不到高考成绩,也可能导致录取通知无法收到,并且资格审查也会彻底陷入失败境地从而化为泡影,这可不是在开玩笑,没有丝毫调侃的意味。每年都存在一些考生,他们或者因为填错手机号,又或者因为提前停机,最终错过关键信息,致使自己在过后追悔莫及,内心充满懊悔与遗憾。一定要绝对务实地确保你所留存的号码在整个期间都能够正常有效使用,直至2025年9月1日,因为这是你迈向大学过程当中的第一道重要关卡,具有决定性意义。


报名区县怎么选别选错


若是选错报名区县,那么你也许连考场都根本进不进去着呢。有应届生这一身份时,可以在学籍地以及户籍地这二者之中选择二者里随便其一,选好了哪一个就得前往哪一个地方去开展体检以及进行相应考试。那些户籍是外省的然而却在山东这儿读书的应届生,就绝对只能选择学籍地;而户籍是山东的但却在外省外从事上学事宜的,就必须得回到户籍地去进行报考。



往届生,原则上,只能选择户籍地,除非复读学校能够帮本人协调到学校所在的区县。社会考生,或者没拿到毕业证的,使用同等学力证书报名的,统一选择户籍地。如果是外省户籍,在山东读高中,但是没毕业证的,那就得选择学籍地呀,千万不要搞混了。


电脑报名更稳妥

尽管手机同样可达报名界面,然而千万别为求便利而借手机填写。此报名填充项目众多且尤为细致,手机屏幕较小易致点错,系统运转亦会卡顿。工作人员给出建议使用电脑予以操作,页面展示较为完整,不容易出现遗漏项目的情况。
相较于手机,电脑键盘输入速度快,而且修改起来也较为便利,倘若出现填错的情况,能够及时进行调整,仔细想想,设若由于手机操作不慎致使报名失败,那简直是得不偿失,花费十分钟开启电脑,所带来的却是整个报名进程的安心。
学习经历这样填才标准
学习经历的填写对于高中应届生而言是较为简便的,只需将初中阶段以及高中阶段清晰写明便可。例如,初中阶段要精确说明始于哪一年哪一月,截止于哪一年哪一月时就读于哪一所学校,高中阶段与之相同,且时间必须保持连续不间断,不得有间断情况发生。

对于并非应届生的人员而言,除了要填写高中阶段的经历之外,还需要额外加上工作经历或者复读经历。要是你曾经有过复读的情况,那么就将复读的这段时间单独罗列出来,清晰地写明开始时间以及结束时间,还有复读时所就读的学校。如此一来,审核人员在查看之后就能明确知晓你的经历状况,不会萌生出疑问。

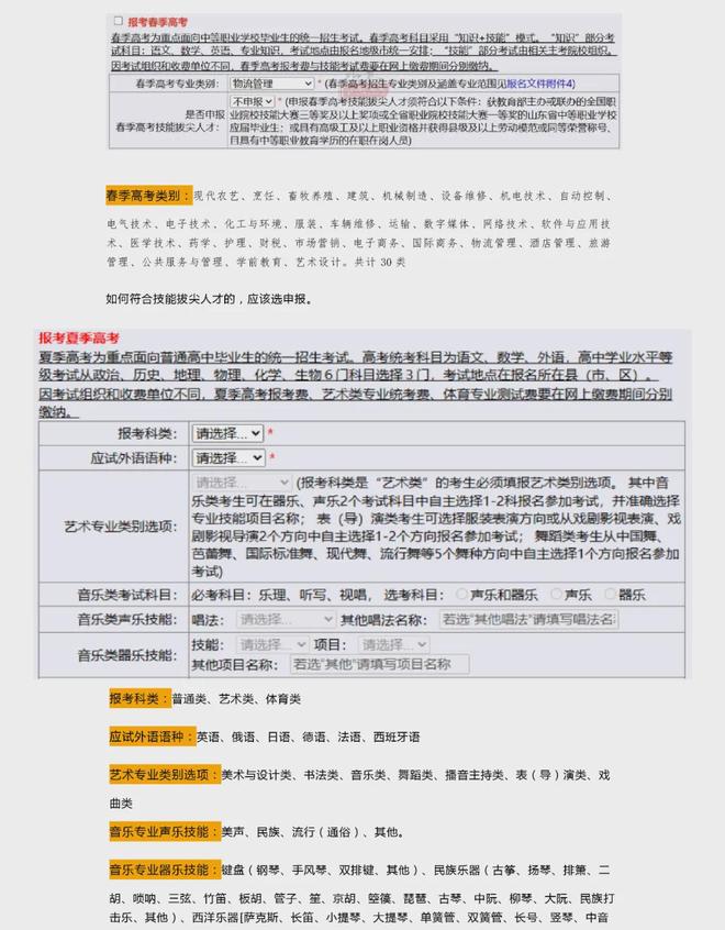
艺术类和普通类怎么选


现阶段报考艺术类,到来年高考之际,倘若文化课成绩优异,全然能够舍弃艺术生身份,转而报考普通类专业。此项选择权掌握在你手中,等待成绩揭晓后再做决定亦不为晚。然而要是你当下报考普通类,日后文化课成绩未达预期,是无法反悔报考艺术类的。

艺术类等同于额外为你提供一条路径,若考得理想,能够选择普通类,要是考得不理想,仍有艺术类作为保底。然而报了普通类便被锁定,不存在可反悔的机会。故而倘若还处于犹豫状态,建议优先报考艺术类,为自己预留一条后路。

特殊情况的报名技巧


比如户籍处于威海,而学籍在烟台,户籍位置与学籍位置并非处于同一个地方,在此种情形下,你能够在其中任选一个地方去报名。然而建议选择学籍所在之地,原因在于后期体检以及考试都是跟随学校进行的,如此会方便而且省事。不过需要留意的是,要是想要享受济南走读计划这类政策的话,那就必须在户籍所在地济南进行报考,你得重视这一点。

具有外省户籍的随迁子女,像户籍处于河南、学籍位于济南的这种情况,那么就在济南进行报名。对于复读生而言,其简历需要分成两部分来填写,首先撰写高中阶段经历,紧接着填写复读阶段个人经历。春季高考在报名截止之前都是能够更改专业的,然而更改之后确定要确认技能考试也要做出对应的调整。

单招报名时间别错过

怀有参加高职单招想法的人,必定得先去报名春季高考;而欲参加综合评价的,要先要报夏季高考才行。单招选择学校通常是在每年二月六日至十日这个时间段,文化素质考试是于第一季度举行开展。技能测试大概是在三月份的时候,具体的时间需要等待通知告知。
退役军人参与单招无需考文化课以及技能,仅需参加学校所组织的素质测试或者面试,并且时间也处于第一季度,报名信息于截止时间之前均能够修改,点击报名信息修改后重新提交便可,然而千万别拖延至最后一天再修改,倘若系统出现卡顿那就麻烦了。
你可曾因手机号方面的问题,漏掉过关键通知?于评论区讲讲你的经历实情,提示更多人避开类似坑洼,点赞并分享以使更多考生瞧见这条能保命的提醒。