接收到那条“您的车辆存在违章记录”的短信息,内心是不是刹那间提升至嗓子眼部位?别慌乱,实际上查违章以及处理违章远比你所预想的要更为简便容易,甚至无需踏出家门就能够完成,今天就把这些其中的窍门给你阐释明白。

手机APP绑定查询最方便
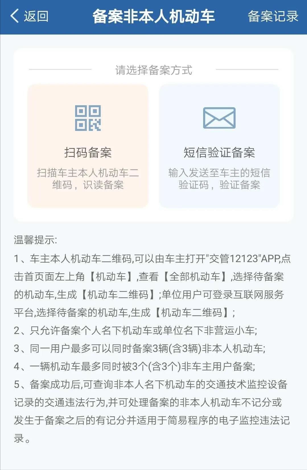
开启“交管12123”APP,此乃官方极具权威性的途径。若车辆非登记在你户下,可借助“备案非本人机动车”功能,录入车牌号以及发动机号后六位,上传车主身份证与行驶证照片便可达成绑定。绑定后车辆违章的时间、地点、扣分罚款显得清楚明白。需留意的是一个人至多绑定3辆非本人车辆,一辆车也至多为3个人所绑定,名额存在限制应当珍视。

除开官方 APP,于微信之上也能够迅速实现查询,举例而言,像关注“夸速查车”这般的公众号,发送“违章”之后进入查询页面,挑选车型并输入车牌便可达成查询。这些平台整合了来自多方的数据,其操作更为简便快捷,对于那些不想下载过多 APP 的车主而言颇为适宜,查询所获得的结果同样精准可靠。
官网和线下渠道同样可靠


进入“交通安全综合服务管理平台”的官网,要记住先切换到你所在的区域,寻找到“电子监控违法处理”的板块,依照提示输入车牌号以及发动机号后六位等相关信息,如此便能够看到详尽的违章记录,这个途径适合那些习惯利用电脑进行操作的车主,其页面信息呈现更为全面,处理流程也是相当清晰的。
要是觉着线上操作心里没底,或者碰到复杂的问题,径直去一趟车管所,或者交警大队,这样最为妥当。带着身份证以及行驶证原件,前往业务窗口,工作人员会替你查究所有的违章信息。虽说得多跑些路,可当面问明白心里会更踏实,特别是涉及多个违章需要合并处理的情形。
电子眼抓拍年检前处理就行

由电子监控所拍到的违章行为,像闯红灯、超速这类情况,只要是在车辆年检之前完成处理便可行。原因在于年检之时一定要保证所有违章均已处理完毕,不然就无法顺利通过。虽说时间较为充裕但也切莫拖延,倘若临时出现事情导致有所耽搁,一直到年检之时才发觉,那就得慌慌张张地去处理,进而影响验车的进度。
然而需要留意,如今异地违章处理同样便捷,其时间规定跟本地全然一致。借助交管12123 APP便能够径直处理,不必特地跑回违章发生的地方。但要是现场被交警逮住开具了罚单,那就得依据15天的期限来计算,可千万不要和电子眼弄混淆了。
现场罚单15天内必须处理
被交警于现场进行查处,且被开具处罚决定书的这种情况最为紧急,必须当下就得在15天内去缴纳罚款。是从开单的那一日开始进行计算,一旦超过了15天,那么每一天将会产生罚款金额3%的滞纳金,不过其总额不会超出罚款本金。就好比是200元的罚单,若是拖延得时间久了,很有可能得多缴纳200元的滞纳金,而这笔冤枉的钱完全是没有必要去花费的。

从路边收到的违章停车告知单得依据不同情形来判断,要是是交警直接开具的处罚决定书,同样要在15天之内予以处理,要是是协警或者城管张贴的告知单,那仅仅是告知你出现了违章情况,得先前往交警部门去接受处理,等拿到正式的处罚决定书之后再于15天内缴纳罚款,可千万别把顺序弄混淆了。
处理违章的注意事项不能少
去线下的那个窗口进行处理,务必要带齐身份证原件,与此同时驾驶证原件也得带上,行驶证原件同样不能少,这三样证件缺一都是不行的。好多人到了对应的窗口之后,才发觉少带了相关证件,白白跑了一趟,平白无故地浪费了时间。另外,千万记住别去触碰“买卖分”的那条红线,因为这属于违法行为,一旦被发现,不但要面临罚款,而且还有可能会被吊销驾照,情况严重的话,甚至会被追究其刑事责任,这样做实在是得不偿失啊。

在此建议形成每个月查询一回违章的习惯,借助 APP 或者公众号顺手查一查,及时察觉并及时处置,防止遗漏致使产生滞纳金或者影响年检,尤其是名下拥有多辆车的车主,更得定期予以检查,切莫等到验车之际才发觉留下了陈年旧账尚未处理。
常见扣分标准心中有数
一次记十二分的严重违章涵盖使用伪造号牌,严重超员超速,高速上倒车逆行,还有替人消分牟利等情况。这些行为直接对公共安全造成危害,处罚也是最为严厉的,开车的时候一定要避开这些红线。比如说超速百分之五十以上或者载客超过百分之百,眨眼间十二分就没了。
诸如7座以上车载客超员50%、占用应急车道、疲劳驾驶、发生事故后逃逸等,此类一次记9分的违章实则也不轻松。像闯红灯、货车超载30%、普通车辆超速未达20%这些平常会出现违章情况同样得留意。对于这类标准予以知悉以后,于开车期间便能对自身进行更有效的约束,进而防止在不经意间遭遇扣分的状况。

平日里你查询违章最为常用的是哪一种方式,有没有由于处理不够及时而碰到过麻烦呢 ,欢迎在评论区域分享你的经历,点赞并且收藏这篇文章,下次处理违章便能够轻松完成。